Instance Verification Kit (IVK)
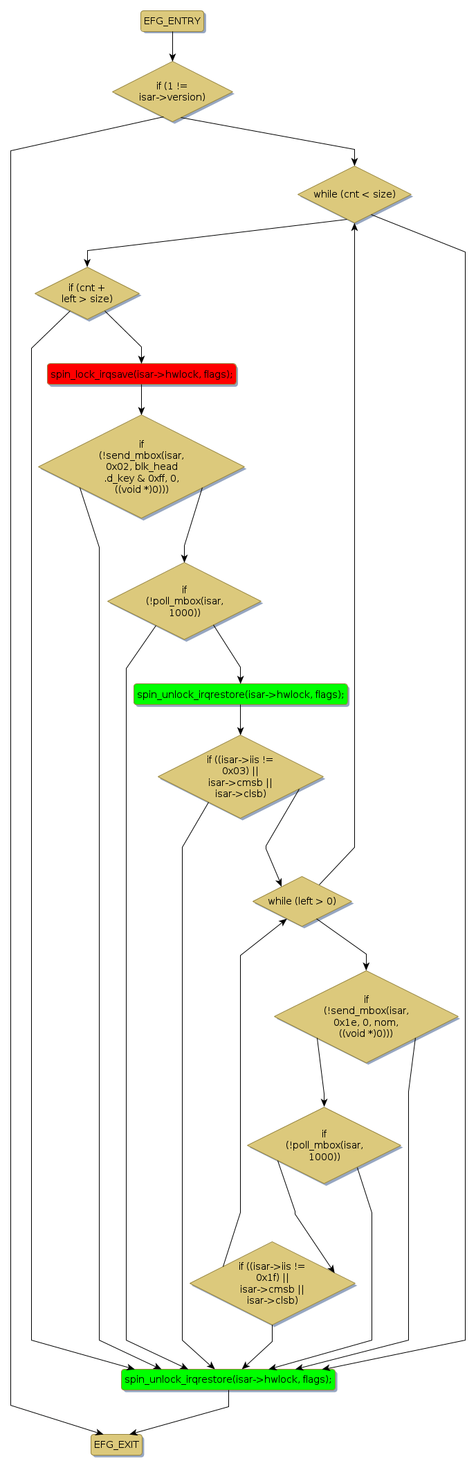
spin lock @ [5675+39+/linux-3.19-rc1/drivers/isdn/hardware/mISDN/mISDNisar.c]
Instance Signature: hwlock
|
The Matching Pair Graph:
|
|
Function Name
|
Control Flow Graph (CFG)
|
Events Flow Graph (EFG)
|
Source Correspondence
|
|
load_firmware
|
|
|
[4480+13+/linux-3.19-rc1/drivers/isdn/hardware/mISDN/mISDNisar.c]
|